PlayOn11 - Where Fans Become Winners
A pro-carcinogenic bacterial toxin binds claudin-4 to cleave E-cadherin

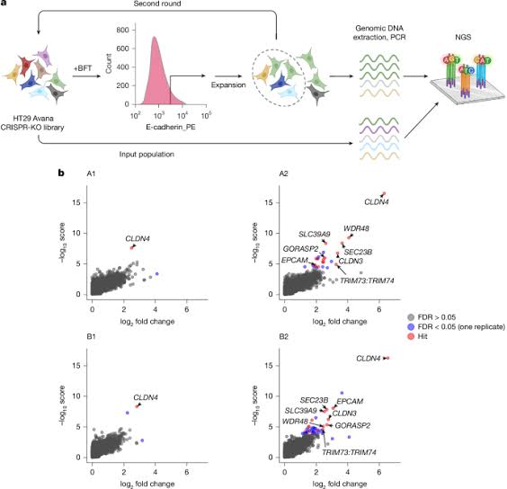
The human colon is colonized by trillions of bacteria that play substantial roles in human health an...

SCIENCE April 22, 2026

A pro-carcinogenic bacterial toxin binds claudin-4 to cleave E-cadherin

The human colon is colonized by trillions of bacteria that play substantial roles in human health and disease1. Epidemiological and experimental studies...

1 views 0 likes 0 comments
The human colon is colonized by trillions of bacteria that play substantial roles in human health and disease1. Epidemiological and experimental studies...

Related News

Top Categories