PlayOn11 - Where Fans Become Winners
Neuronal lipid droplets play a conserved and sex-biased role in maintaining whole-body energy homeostasis

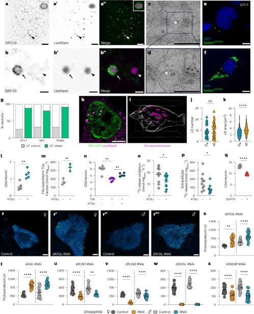
Lipids are essential for neuron development and physiology1–3. Yet, the central hubs that coordinate...

HEALTH NEWS April 14, 2026

Neuronal lipid droplets play a conserved and sex-biased role in maintaining whole-body energy homeostasis

Lipids are essential for neuron development and physiology1–3. Yet, the central hubs that coordinate lipid supply and demand in neurons remain unclear4.

1 views 0 likes 0 comments
Lipids are essential for neuron development and physiology1–3. Yet, the central hubs that coordinate lipid supply and demand in neurons remain unclear4.

Related News

Top Categories