PlayOn11 - Where Fans Become Winners
Postmitotic transcription and 3D regulation show locus-specific and differentiation-specific sensitivity to cohesin depletion

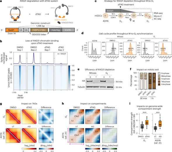
Acute cohesin loss causes widespread reorganization of three-dimensional (3D) chromatin architecture...

HEALTH NEWS April 13, 2026

Postmitotic transcription and 3D regulation show locus-specific and differentiation-specific sensitivity to cohesin depletion

Acute cohesin loss causes widespread reorganization of three-dimensional (3D) chromatin architecture but has relatively minor effects on steady-state...

1 views 0 likes 0 comments
Acute cohesin loss causes widespread reorganization of three-dimensional (3D) chromatin architecture but has relatively minor effects on steady-state...

Related News

Top Categories