PlayOn11 - Where Fans Become Winners
EBV strain interacts with host HLA to drive nasopharyngeal carcinoma risk

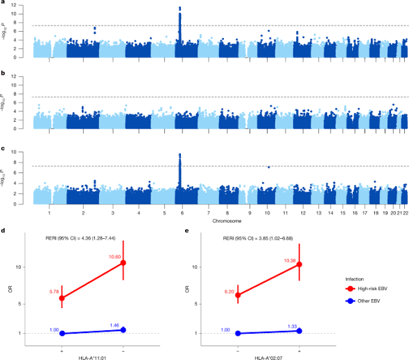
Epstein–Barr virus (EBV) infects more than 95% of adults worldwide but is associated with endemic na...

HEALTH NEWS April 16, 2026

EBV strain interacts with host HLA to drive nasopharyngeal carcinoma risk

Epstein–Barr virus (EBV) infects more than 95% of adults worldwide but is associated with endemic nasopharyngeal carcinoma (NPC) specifically in southern...

5 views 0 likes 0 comments
Epstein–Barr virus (EBV) infects more than 95% of adults worldwide but is associated with endemic nasopharyngeal carcinoma (NPC) specifically in southern...

Related News

Top Categories