PlayOn11 - Where Fans Become Winners
CRISPR takes a bold leap toward silencing Down syndrome's extra chromosome

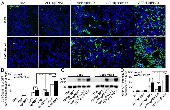
Scientists have taken an important step toward a gene therapy that could one day turn off the extra...

HEALTH NEWS April 14, 2026

CRISPR takes a bold leap toward silencing Down syndrome's extra chromosome

Scientists have taken an important step toward a gene therapy that could one day turn off the extra genetic material that causes Down syndrome (DS).

1 views 0 likes 0 comments
Scientists have taken an important step toward a gene therapy that could one day turn off the extra genetic material that causes Down syndrome (DS).

Author: Medical Xpress

Read Original Article

Related News

Top Categories