PlayOn11 - Where Fans Become Winners
De novo formation of cis -regulatory contacts in the absence of NIPBL-driven chromatin loop extrusion

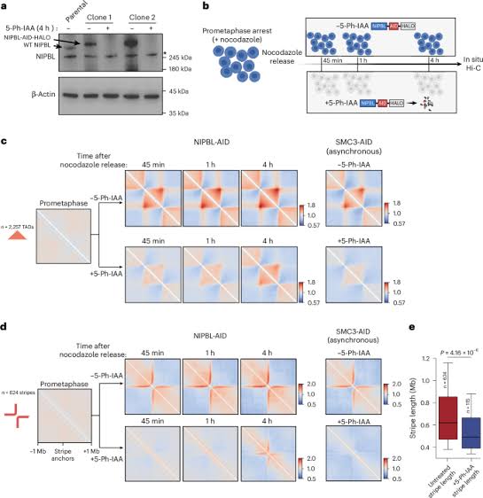
NIPBL promotes chromatin loop extrusion by the cohesin complex until it stalls at convergently orien...

SCIENCE April 13, 2026

De novo formation of cis -regulatory contacts in the absence of NIPBL-driven chromatin loop extrusion

NIPBL promotes chromatin loop extrusion by the cohesin complex until it stalls at convergently oriented CTCF sites, forming structural loops.

1 views 0 likes 0 comments
NIPBL promotes chromatin loop extrusion by the cohesin complex until it stalls at convergently oriented CTCF sites, forming structural loops.

Related News

Top Categories