PlayOn11 - Where Fans Become Winners
DNA damage burden causes selective CUX2 neuron loss in neuroinflammation

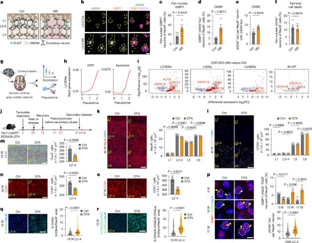
Neurodegeneration shows regional and cell-type-specific patterns in ageing and disease, but the unde...

HEALTH NEWS April 01, 2026

DNA damage burden causes selective CUX2 neuron loss in neuroinflammation

Neurodegeneration shows regional and cell-type-specific patterns in ageing and disease, but the underlying mechanisms for cell-type-specific neuronal losses...

15 views 0 likes 0 comments
Neurodegeneration shows regional and cell-type-specific patterns in ageing and disease, but the underlying mechanisms for cell-type-specific neuronal losses...

Related News

Top Categories