PlayOn11 - Where Fans Become Winners
Parasites trigger epithelial cell crosstalk to drive gut–brain signalling

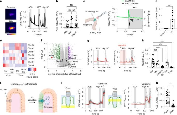
Parasitic infections modulate both immune and sensory responses, but how these systems collaborate t...

HEALTH NEWS March 25, 2026

Parasites trigger epithelial cell crosstalk to drive gut–brain signalling

Parasitic infections modulate both immune and sensory responses, but how these systems collaborate to elicit protective behaviours remains incompletely...

15 views 0 likes 0 comments
Parasitic infections modulate both immune and sensory responses, but how these systems collaborate to elicit protective behaviours remains incompletely...

Related News

Top Categories