PlayOn11 - Where Fans Become Winners
Genetic predictors of GLP1 receptor agonist weight loss and side effects

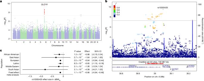
The development of glucagon-like peptide 1 (GLP1) receptor agonists, including semaglutide and tirze...

LATEST NEWS April 08, 2026

Genetic predictors of GLP1 receptor agonist weight loss and side effects

The development of glucagon-like peptide 1 (GLP1) receptor agonists, including semaglutide and tirzepatide, has transformed the clinical management of...

2 views 0 likes 0 comments
The development of glucagon-like peptide 1 (GLP1) receptor agonists, including semaglutide and tirzepatide, has transformed the clinical management of...

Related News

Top Categories