Vitamin B2’s Dark Side: The Nutrient That May Help Cancer Cells Survive
The body depends on vitamin B2, also called riboflavin, but it cannot make the nutrient itself. That means it has to come from food, including dairy...
Science news from Google News (RapidAPI).
496 articles
The body depends on vitamin B2, also called riboflavin, but it cannot make the nutrient itself. That means it has to come from food, including dairy...
An international team led by a researcher at the Chiba Institute of Technology has discovered an extremely rare phenomenon: a galaxy about 10 billion...
A research team has demonstrated that silicon nanospheres can strongly enhance second-harmonic generation (SHG) from an atomically thin semiconductor while...
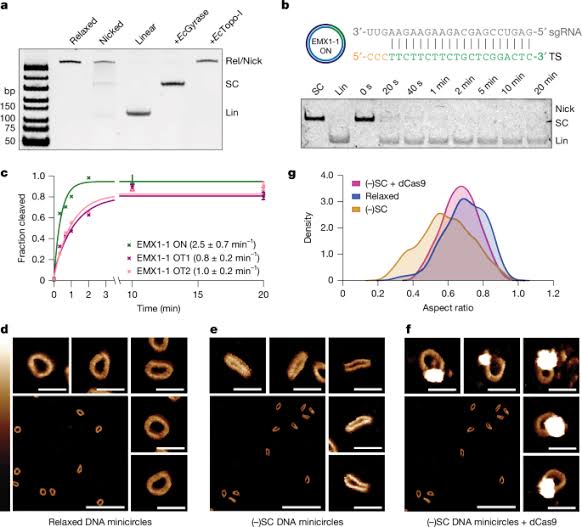
CRISPR–Cas9 is a powerful genome-editing tool, but genome-wide off-target activity can hinder therapeutic applications. Negative supercoiling ((−)SC) has...
WASHINGTON — U.S. Space Force officials are working to reshuffle launch plans for a slate of national security missions after United Launch Alliance's...
Microtubules, the dynamic filaments that form the cell's internal scaffolding, have long been viewed as mere passive structural supports.
When it comes to fishing, reeling in the biggest one is often the goal. But as it turns out, leaving the largest and oldest fish in the water can help...
Thermosensitive transient receptor potential (TRP) ion channels enable somatosensory nerve fibres to detect changes in our thermal environment over a wide...
“THE UNITED STATES will never again give up the Moon.” This line in a memo that NASA staff received from their boss, Jared Isaacman, on March 24th,...
NASA administrator Jared Isaacman outlines plans for a permanent Moon base and nuclear-powered Mars missions as America competes with China in space...
Researchers from the University of Jyväskylä and Aalto University have developed a new method based on laser modification, which allows metal-organic...
NASA just revealed a striking new map of the ocean floor, exposing hidden features beneath the waves that scientists are only beginning to understand.
In back-to-back studies published in Nature, researchers from Purdue University and Columbia University report a naturally evolved gene-editing system that...
Phonons are the quantum units of mechanical vibration. They describe how motion propagates through a solid at the smallest possible scales, in much the same...
New images captured by the Hubble and James Webb space telescopes show Saturn in both visible and infrared light.
Tiny fossil eggs discovered in South Korea provide the first direct evidence of Cretaceous bird reproduction in the region, reshaping the story of avian...
This particle could unlock the cosmic construction manual, and scientists are poised to open the first pages.
Kate Marvel, a widely known climate scientist and author, has resigned from her position at NASA, citing the Trump administration's attacks on climate...
Scientists in the US have uncovered a rare quantum material capable of switching between two distinct electronic states on demand, which could open the door...
NASA's Webb and Hubble Space Telescopes have teamed up to capture new views of Saturn, revealing the planet in strikingly different ways.